Beta Version
logo
العَرَبيَّة
  • About
  • Academic Departments
    • Business Administration Department
    • Economics Department
    • Public Administration Department
    • Accounting Department
    • Political Science Department
    • Health Services and Hospitals Management Department
    • Management Information Systems Department
    • Finance Department
    • Marketing Department
    • Human Resource Management Department
  • Academic
    • Frequently Asked Questions (FAQ)
    • Manuals and Policies
    • Student Services
  • Contact Us
العَرَبيَّة
Login

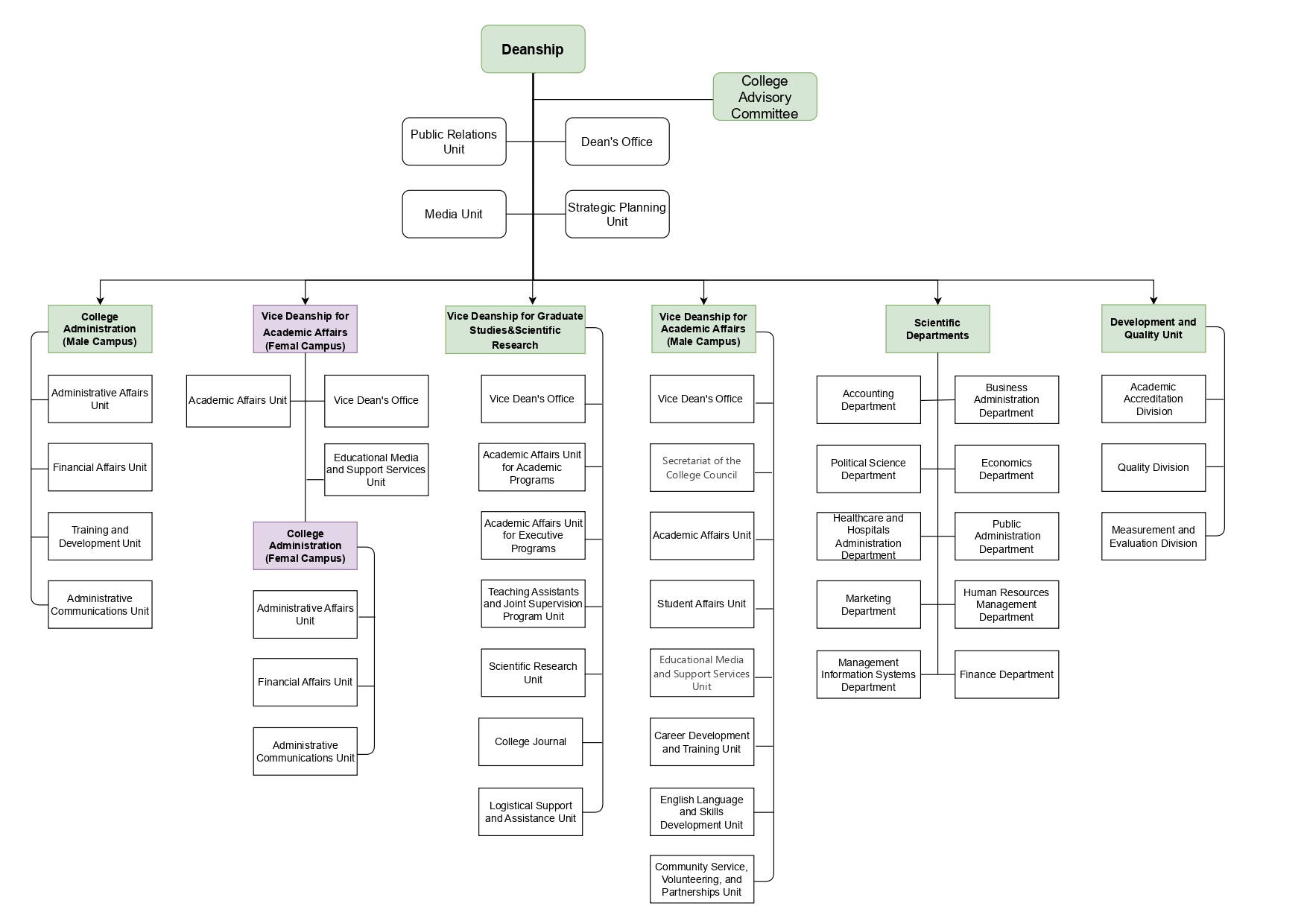
organizational structure

  1. Home
  2. Page
 
image

About the University

  • General information
  • Academic and Institutional Accreditation
  • Employment
  • Alumni
  • Faculty and Administrative
  • Open Data

Acceptance

  • Undergraduate Admission
  • Postgraduate Admission
  • Diploma Admission
  • Attracting Talented Students
  • Scholarships for International Students
  • Systems and Regulations

Quick Links

  • Research and Innovation
  • Social Responsibility and Community Service
  • University life
  • Electronic Services
  • Events and Activities
  • Links of Interest

King Abdulaziz University, All rights reserved. © 2026

  • Privacy Policy
  • Cookie Policy
  • Terms of Use
logo
About
Business Administration Department
Economics Department
Public Administration Department
Accounting Department
Political Science Department
Health Services and Hospitals Management Department
Management Information Systems Department
Finance Department
Marketing Department
Human Resource Management Department
Frequently Asked Questions (FAQ)
Manuals and Policies
Student Services
Contact Us
Login

Search King Abdulaziz University